当前位置: 网站首页 > 政府信息公开 > 市政府办 > 隐患管理
索引号: 11341600731642621U/202406-00048 组配分类: 隐患管理
发布机构: 亳州市应急管理局(亳州市地震局) 主题分类: 其他
有效性: 有效 关键词:
名称: 关于挂牌督办市安委办暗访发现重大事故隐患的通知 文号:
发文日期: 2024-06-21 发布日期: 2024-06-21
索引号: 11341600731642621U/202406-00048
组配分类: 隐患管理
发布机构: 亳州市应急管理局(亳州市地震局)
主题分类: 其他
有效性: 有效
关键词:
名称: 关于挂牌督办市安委办暗访发现重大事故隐患的通知
文号:
发文日期: 2024-06-21
发布日期: 2024-06-21
关于挂牌督办市安委办暗访发现重大事故隐患的通知
发布时间:2024-06-21 15:04 信息来源:亳州市应急管理局(亳州市地震局) 浏览次数: 字体:[ ]
各县区安委会,市安委会有关成员单位:
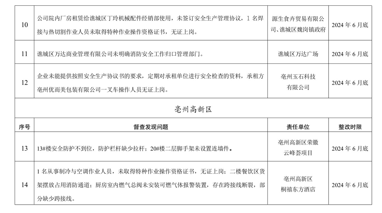
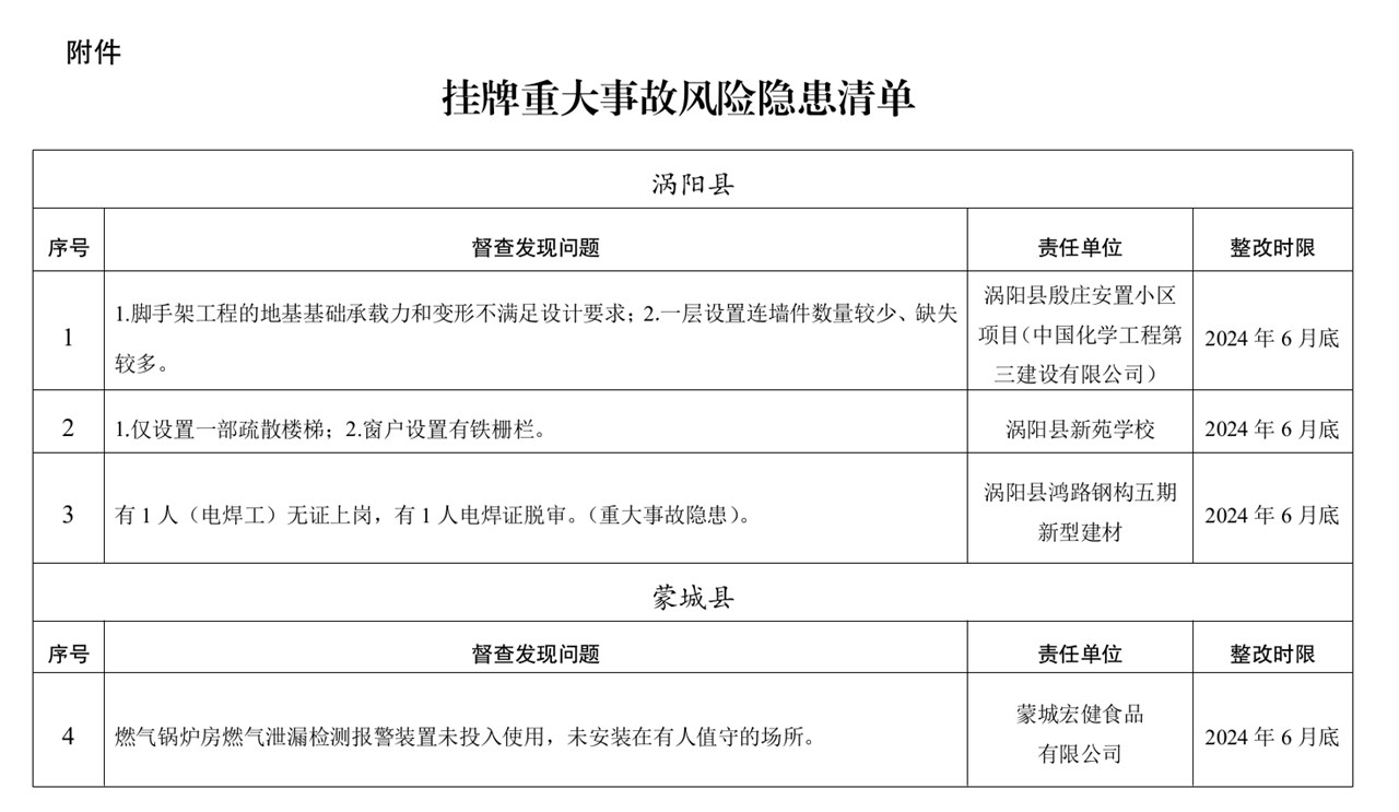
二季度,市安委办、市督查考核办联合开展“综合督查一次 办”暗访督查。暗访发现各县区部分企业存在重大事故隐患。根 据《安徽省安全生产重大安全隐患挂牌督办办法》(皖安委办 〔2014〕 6 号)《亳州市安全生产隐患全挂牌制度》(亳安〔2019〕 8 号)有关规定,市安委办决定该重大事故隐患(具体清单附后) 进行挂牌督办,并提出以下要求,请一并贯彻落实。
一、及时督办整改。请各县区高度重视挂牌重大隐患的整治 工作,明确督办单位和督促责任人,督促企业制定隐患整改“五 落实”方案,并持续负责挂牌重大隐患的整改、验收、销号、资 料归档工作,要强化监管执法,切实加强整改期间的安全防范工 作,严防事故发生。
 二、强化整改监管。对已完成整改且符合验收条件的企业, 由县区行业部门,提请市级行业主管部门复核,市级复核合格后, 及时向市安委办提请销案。
 三、按时报送整改销案。请各县区安委办于 7 月 31 日前, 将整改资料报市安委办申请解除挂牌。 联系人:朱卫峰,联系电话:5555270。


附件:挂牌重大事故风险隐患清单

亳州市安委会办公室
                                                                                                                                            2024 年 6 月 16 日